Kangjun Industrial

Service hotline:

+86-755-83986330

图片展示

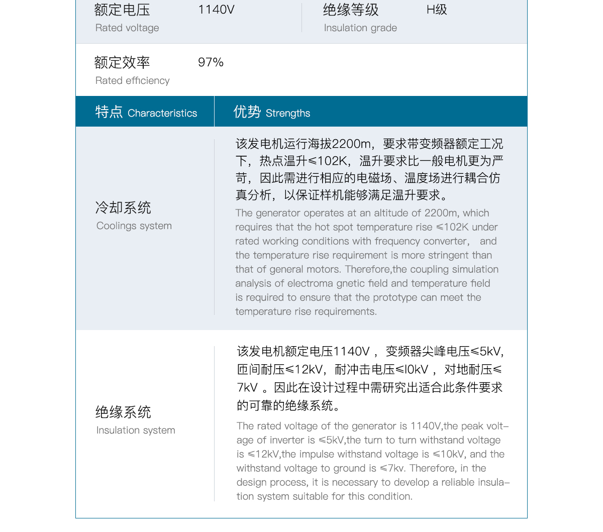
4.8MW asynchronous wind power generator

To be discussed

Last:7MW medium-speed permanent magnet generator Next:3.XMW doubly-fed generator
RL552

Press and hold the picture to save it to the album

Picture loading, please wait
Long press picture save / share
Inquiry

Consultation form:

  • Please enter the verification code

You haven't added any products yet!

Contact us


Tel:+86-755-83986330

Fax:+86-755-83986330

E-mail:kjml@foxmail.com

Add:Room 201, Building 3, Pure Coast Yaju. No.6 Gaoxin South Ring Road, High-tech Zone,Yuehai Sub-district, Nanshan District,Shenzhen City, Guangdong Province, China.


图片展示

Copyright & copy; 2020 Shenzhen Kangjun Industrial Co., Ltd

ICP:

 

Copyright & copy; 2020 Shenzhen Kangjun Industrial Co., Ltd